设为首页 | 收藏本站

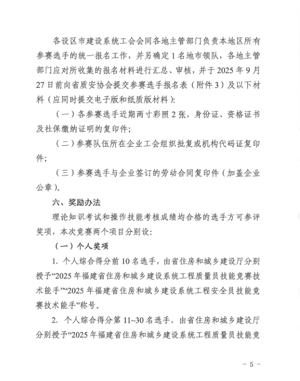
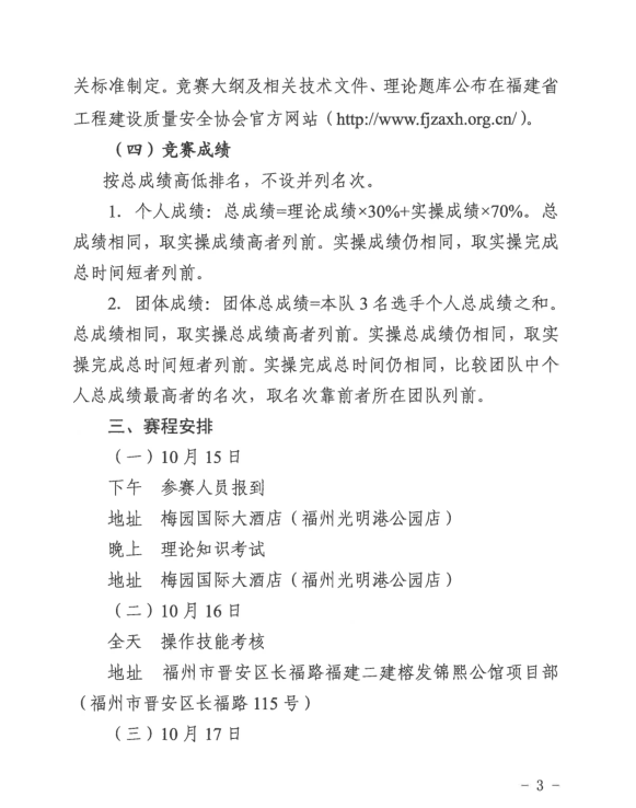
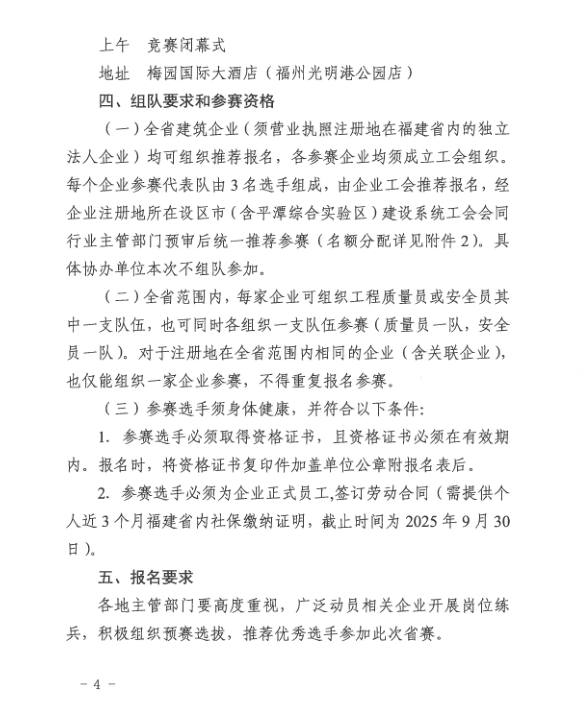
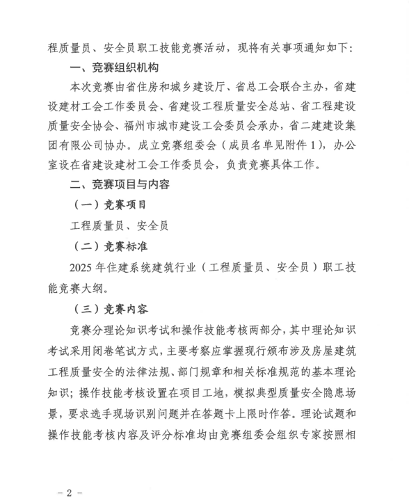
关于转发福建省住房和城乡建设厅 福建省总工会 关于举办2025年住建系统建筑行业 (工程质量员、安全员)职工技能竞赛的通知


微信图片_20250908144152_1_2.png微信图片_20250908144257_2_2.png


微信图片_20250908144318_3_2.png微信图片_20250908144355_4_2.png

微信图片_20250908144427_5_2.png微信图片_20250908144446_6_2.png


微信图片_20250908144508_7_2.png

微信图片_20250908151248_8_2.png微信图片_20250908151310_9_2.png微信图片_20250908151344_10_2.png微信图片_20250908151402_11_2.png微信图片_20250908151417_12_2.png



地址:福建省福市仓山区金林路31号上塘综合楼2楼东侧(互联网小镇9号楼
福建省工程建设质量安全协会版权所有 @2017
技术支持:福建海迈科技有限公司
联系方式:综合办公室: 0591-87766563  质安部: 0591-87819196  建机部: 0591-87873363  检测部:0591-87819197